|
|
泰国先皇理工大学 2025年本硕博项目招生 院 校 介 绍 泰国先皇理工大学位于泰国首都曼谷市内,是泰国主要研究和教育机构之一。“先皇”的由来是普密蓬阿杜德国王钦点批准使用拉玛四世的伟大胜利之冠作为学校的标志,这被认为是非常伟大吉祥的一种象征。学校于1960年在暖武里府建立,该中心后被命名为暖武里电信研究所,之后搬迁到位于素万那普国际机场附近的拉卡邦。1982年KMITL向Chom Kimpan颁发了电机工程专业的博士学位,这是泰国大学准许的第一个工程博士。 泰国先皇理工大学提供学士学位、硕士学位和博士学位的学习,学校占地约9500亩,目前在校生25000人 左右,学校现有十六个学院,2个校区,一个在拉卡邦,一个在春蓬府乌冬撒。学院设置如下:工程学院、建 筑学院、科学学院、农业学院、工业技术教育学院、食品科学学院、通讯科技学院、工商管理学院、艺术学院、护理学院、国际学院、纳米科技学院、高等制造业创新学院、教育学创新学院、国际航空工业学院、音乐学院。 2020年在泰晤士报高等教育中位于泰国高校第三名(亚洲排名272),排名与国内985高校中国海洋大学、 211院校对外经贸贸易大学处于同等水平。 泰国先皇理工大学是中国教育部教育涉外监管信息网重点推荐院校。 ![]() 本科招生 泰国院校招生 ![]() 全日制本科入学条件
专科起点本硕连读 泰国院校招生 ![]() 专科起点本硕连读入学条件
备注:专升本阶段学习结束,成绩合格,学校颁发学士学位证书,硕士阶段学习结束,成绩合格,学校颁发硕士学位证书。 硕士招生 泰国院校招生
全日制硕士入学条件
博士招生 泰国院校招生 ![]() 全日制博士入学条件
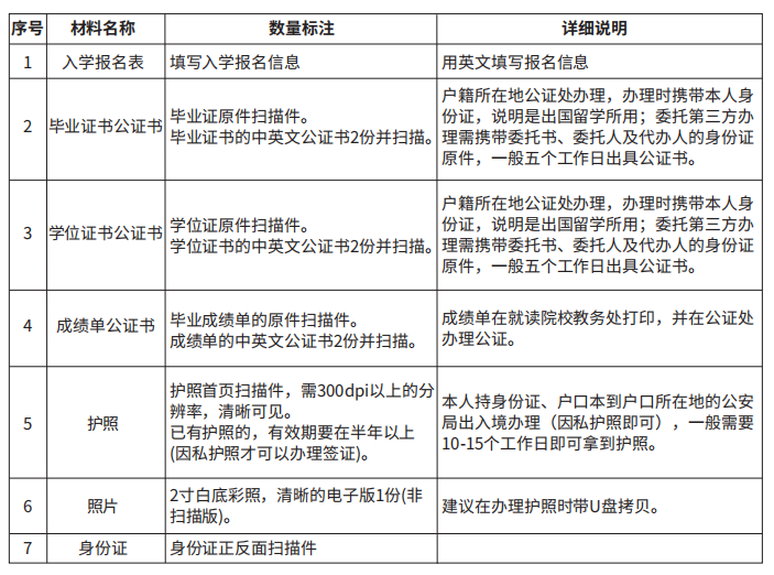
入 学 材 料
报名相关 泰国院校招生 (1)填写入学申请表(可在各省办事处填写或网上申请); (2)申请人提供学历、学位、成绩单、无犯罪记录中英文公证书扫描件; (3) 参加我校组织的现场面试; (4)提交4张2寸彩色照片(证件照电子版提交办事处); (5)申请人提供护照、身份证正反面扫描件。 出国前准备 泰国院校招生 获得入学录取的学生准备如下出国材料: (1) 在银行开具不低于5万元存款证明,准备所在单位盖章的担保函或居住证明1份; (2)收到录取信后,交齐学杂费,取得留学签证再购买赴泰机票。 出发赶泰 泰国院校招生 (1)由各省办事处根据实际情况统一预定赴泰航班,并把学生相关信息并报到泰国先皇理工大学中国总代表处,通知学校做好接机安排; (2)学校按照学生姓名、航班号、到达时间派专人到机场接机。 办理注册手续 泰国院校招生 (1)学生到校办理注册相关手续; (2)参观和熟悉校园环境,为学生安排宿舍,带领购买校服、泰国电话卡及生活用品等。 留学费用 本科专业招生 四年学杂费(总学费人民币18.96万元) 其中 第一年:人民币9.96万元;第二年:人民币3万元; 第三年:人民币3万元; 第四年:人民币3万元。 专升硕专业招生 三年学杂费(总学费人民币23.8万元) 其中 第一年:人民币12.8万元;第二年:人民币5.5万元; 第三年:人民币5.5万元。 硕士专业招生 两年学杂费(总费用人民币15.8万元) 其中 第一年:人民币9.8万元;第二年:人民币6万元。 博士专业招生 教育管理、电气工程教育、农业教育、计算机教育、教育技术创新、工业产品设计、高级制造系统工程博士专业三年(含报名费、学费、管理费、国际生注册费、教务费)总费用为1,390,000泰铢,约人民币27.8万元。 第一年:660,000泰铢,约13.2万元(其中5.8万元学杂费,370,000泰铢学费,约7.4万元); 第二年:365,000泰铢,约7.3万元; 第三年:365,000泰铢,约7.3万元。(学费以泰铢缴纳,因汇率浮动,此人民币费用可能略有调整。) 电气工程(计算机工程、测量工程、通信工程方向)、土木工程、机械工程、食品与智能农业工程、食品科学与技术、纳米科学与纳米技术、多学科设计研究博士专业三年(含报名费、学费、管理费、国际生注册费、资料费)总费用为1,490,000泰铢,约人民币29.8万元。 第一年:690,000泰铢,约13.8万(其中5.8万元学杂费,400,000泰铢学费,约8万元); 第二年:400,000泰铢,约8万元: 第三年:400,000泰铢,约8万元。 (学费以泰铢缴纳,因汇率浮动,此人民币费用可能略有调整。) 住宿费:800-1600元人民币/人/月。 餐费:学校食堂餐费约6-15元人民币/餐。 学杂费含报名费、学费、管理费、国际生注册费、资料费。 泰国留学优势 泰国院校招生 1、中华人民共和国教育部承认学历 中国教育部涉外监管信息网重点推荐院校。 依据2007年5月28日正式签署的《泰王国教育部与中华人民共和国教育部关于相互承认高等教育学历和学位的协定》,中国教育部对泰国先皇理工大学(KMITL)颁发的学历予以承认。 2、先进的教育体系,灵活的转学制度 采用欧美教育体系,全部课程使用美国同步教材,同时附带中国、东南亚、欧美实例及其他相关学习研究材料。学分被欧美大学认可,是转欧美名校的优质途径。 3、教学无障碍,全面素质教育 英泰双语教学,无语言障碍。 入学门槛宽松,出国签证容易,学分制,学制灵活;重实践、重视素质养学生全面发展。 4、留学成本低廉,工薪家庭福音 留学英、美、加、澳等国的学费一般在每年20万元人民币以上,泰国留学本科四年的费用仅相当于赴欧美国家留学一年的费用;生活成本与国内二线城市相近,对于想出国留学但经济条件不是很宽裕的家庭来说,是理想的选择。 5、国际地理位置好,社会环境更优良 泰国地处东南亚中心,联合国教科文组织亚太区总部设立在曼谷,国际化程度高,交通便利;留学英、美、加、澳等国,由于文化差异和历史原因,往往会给中国学生带来很多无形的压力;泰国文化传统与生活习惯与中国有很多相似之处,中国学生容易适应。 6、文凭含金量极高 留学回国可获得中国教育部学位认证书和教育部颁发的就业派遣证、落户介绍信,可按要求申请报考公 务员,满足企事业单位人事部门的要求可正式进入档案。 7、可落户国内一线城市 毕业归国可直接落户北上广等一线城市,参照上海市《留学回国人员国(境)外毕业院校参考名单》等。 8、学制灵活 全年可报名,可单独申请独立开班,课程设置、教学体制均与欧美名校同步,修满学分即可毕业。 9、一站式优质服务 全程协助办理出国留学签证、留学回国后的学历认证以及落户一线城市的手续。 10、学生待遇 免费使用校内设施、无线上网以及免费在校医室看病,可参与学校推荐的各种比赛和国际交流活动。 |





